就业求职

首页» 就业求职» 【招聘】南京圣和药业股份有限公司

就业求职

【招聘】南京圣和药业股份有限公司

作者: 发布时间:2025-03-21

一、企业简介

所属领域:化药、中药、生物制药

核心产品线:抗肿瘤药物、抗感染药物、营养治疗药物、消化系统用药等

人员规模:近2000人

主要地点:南京

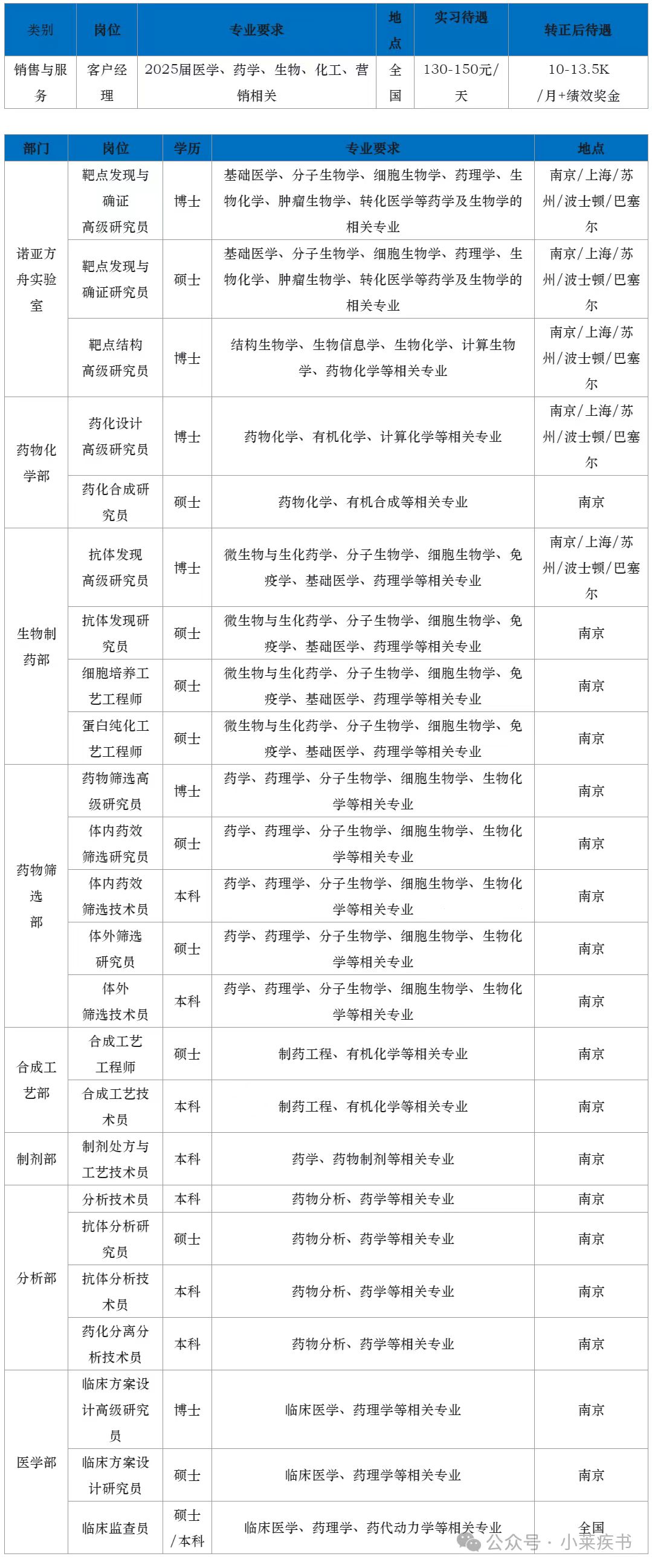
二、招聘岗位、岗位要求

三、应聘流程

简历投递:

campus@sanhome.com

(建议简历命名为:小莱疾书公众号+姓名+投的岗位)

四、联系方式

联系电话:025-81066174、025-81066177

公司地址:南京市玄武区麒麟科创园运粮河西路99号

上一篇: 【招聘】山东国瓷功能材料股份有限公司
下一篇: 没有了